对于设计的一些新见解
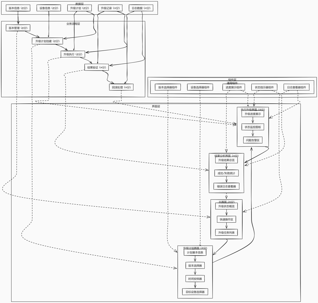
上个月做了一个实验,尝试用Prompt生成产品架构图。调了有20多个版本后这个Prompt可以做到只要给一个产品名称,就可以在Claude 3.7/ Claude 3.5/DeepSeek R1/o3-mini/4o获得不错的效果,效果质量依次降序排列。对了, 这个Prompt不仅可以生成网页、移动应用,甚至是VR、智能硬件的架构图都没问题(下面的图是产品架构,不是技术架构图)。



本来这个Prompt我只是打算用于做产品架构的,没想到昨天给别人秀效果的时候发现做功能模块架构一样可以,这个出乎我的意料,因为功能模块架构的颗粒度比产品架构要小很多,这意味着挑战也会相对大很多。

但更出乎我意料的是,在我们AI编程线下训练营里,我尝试将生成的产品架构图丢给AI来生成项目,没想到一次就成功了。我本来觉得AI在面对复杂且完整的功能设计时会hold不住,看来是我低估了AI的能力(这里的AI包括Cursor和Lovable)。
体验地址: https://daily-indol.vercel.app/
如果想要这个Prompt,欢迎购买我们的线上录播课程(299元)或者参加我们的AI编程线下训练营N9(早鸟价1599元)。按照我们N8训练营学员的说法,这个Prompt就已经值1599元了。
线上录播课程:
https://qwyofiv4bd3.feishu.cn/wiki/EYrIwgZlriIy8hkX73dcSPumnuc
线下训练营报名欢迎后台私信我
这篇文章并不是想告诉你这个Prompt有多厉害,我的重点是想告诉大家,关于通用的产品设计,你设计一定没有AI设计得好,而且你懂的东西一定没有AI多。
为什么要强调 “通用产品” ?我们学设计都听说过 “设计是戴着脚镣去跳舞” ,从商业的角度,我们做的产品就是要服务更多人群,设计一定会越做越通用,这是我在10年前学设计以及在10年工作中感受到的。自从做了那个Prompt后,说实话我挺迷茫的,因为我感觉自己之前掌握的很多经验意义都不大了。
在最近三期线下训练营里,我们课程最后环节就是黑客松,让完全0代码基础的学员在三小时内将自己想做的APP做出来,期间我们会尽最大的努力帮你把APP做出来。我们把这三期大家做的项目都录屏了,大家感兴趣可以看一下。
三次黑客松录播观看地址:
https://qwyofiv4bd3.feishu.cn/wiki/BKn7w8qvxiBMvTkaT2YchlknnQg
我觉得N7学员做的东西是目前几期里最有意思的。首先N7的学员跟以往不一样,在以前几期几乎70%是产品经理和设计师,但这一期设计师和产品经理应该只有30%左右,剩下70%的职业有HR,医学博士,翻译等等。这意味着什么?做IT类型的产品不再是互联网从业人员的专属工作和能力,只要一个普通人懂得怎么使用AI,都能做出自己的产品。
让Claude 3.7总结一下N7学员都做了哪些有趣产品:
1. 基于图片识别为孩子生成日记和插画的APP。 2. 通过上传图片自动生成英文描述并提取重要词汇用于英语学习的工具。 3. 一个协助会议录音、转写和生成会议纪要的网页工具。 4. 利用AI根据照片或上传图片自动生成日记内容的手机应用。 5. 用键盘代替钢琴琴键的开会时"摸鱼"用网页。 6. 快速生成公众号内容并提供格式化文案的工具。 7. 学生错题本应用,可拍照存题、获取AI解答并规划复习。 8. 个人设计网站,特色是读书笔记与作者AI互动功能。 9. 将2D贪吃蛇升级为2.5D视角的游戏。 10. 一款特色日记应用,以"暴躁贴吧老哥"风格点评用户上传图片并给予鼓励。
……
如果你看了我们的视频,你应该会发现这里的大部分项目都是你在市面上没见过的,这就是我认为最有意思的地方,但这也加大了我的迷茫。迷茫是因为现在大部分人都能在极短时间内做出自己的产品(例如我在课堂上演示了3分钟从0到1实现产品设计和开发产品),那我之前的学习和工作的意义是什么?
不过这个问题我想明白了。迷茫是因为我觉得我已经比很多人跑得更远了,但其实现在大家都回到了同一起跑线,我自己心态没调整好。在2025年及以后, 我建议各位要有空杯心态 。
今年无论是LLM还是Agents,都将持续进化,这也意味着它们会持续掌握我们过往的绝大部分经验。OpenAI首席产品官Kevin Weil在最新一期采访中大胆预测, 预计到2025年底,AI编码将实现99%自动化。 我理解这句话的背后也意味着 绝大部分基于电脑的工作会在未来1-2年会有质的变化 。这时候,你应该思考的是你的哪些经验和工作是AI可以和无法掌握的。
最近我对经验有了新的见解。“经验”这玩意儿是无价的。什么是无价? 如果你拥有或者即将拥有,那么它是没有价值的;但如果这经验你无法接触但又很重要,那它的价值是很大的。 就像那个Prompt,如果你擅长做产品设计,那你可能觉得自己经验丰富而不需要外界帮助,那它没有价值的。如果你完全不懂产品设计,有了这个Prompt你可以很轻松地设计出严谨且完整的产品架构,那它可以很贵。
但最重要的是,如果你的经验都能被AI掌握,那你在商业和社会上的价值还有多少?需要自己考虑。所以我们需要发展更多非公开的经验,就像非公开数据一样,这些对于AI来说确实是无价(很贵)的。
回到设计这话题。怎么发展更多非公开的经验? 我觉得就是以自己为中心来做设计,把自己的需求和痛点照顾好,也就是创造出自己的产品 ,就像黑客松每一个学员做的一样,每一个项目都是非标的,并不是这些学员不懂设计,而是这些产品设计都是围绕他们需求而制作的,他为什么要管这个设计合不合理?接着将自己的产品推广出去,给到更多有需要的人去使用,再不断优化和改善你的产品。这些也是非公开的经验。 如此循环下去,你会逐渐地从设计师变成一位创建者,你也会从流程里的一颗螺丝钉蜕变成“一人公司” 。
最后给大家一个建议,就是学好AI编程。在过往我们都是先学了再动手,现在有了AI编程,我们可以做到 先动手再学 ,为什么?因为AI比你更强大,你能驱动它的最好方式就是通过编程的方式和AI交流。还有AI编程的另外一个重点是将自己已经固化的经验自动化,这能为你节省不少精力和时间来学习更多知识。
在这个时代下,任何人都是前浪,AI就是使劲拍打我们的后浪。

